"Vue.js 코딩 공작소" 책과
공식문서, 그 밖에 자료를 참고해 공부한
라이프사이클 내용을 정리해보겠습니다
1. 라이프사이클이란?
인스턴스가 생성될 때 거치는 초기화 단계(데이터 관찰 설정, 템플릿을 컴파일, 인스턴스를 DOM에 마운트, 데이터 변경 시 DOM 업데이트) . 또는 호출 할 수 있는 속성들을 의미한다.
2. 라이프사이클 훅이란?
사용자가 특정 단계(초기화 단계)에서 자신의 코드를 추가할 수 있는 함수처럼 생각할 수 있다.
(실제로 공식문서에서도 type이 function이다)
라이프사이클 훅에는 beforeCreate, created, beforeMount, mounted, beforeUpdate, updated, beforeDestroy, destroyed 등이 존재한다.
(공식문서를 보면 activated나 deactivated, erroCaptured도 사용 가능 한 것으로 보인다.)
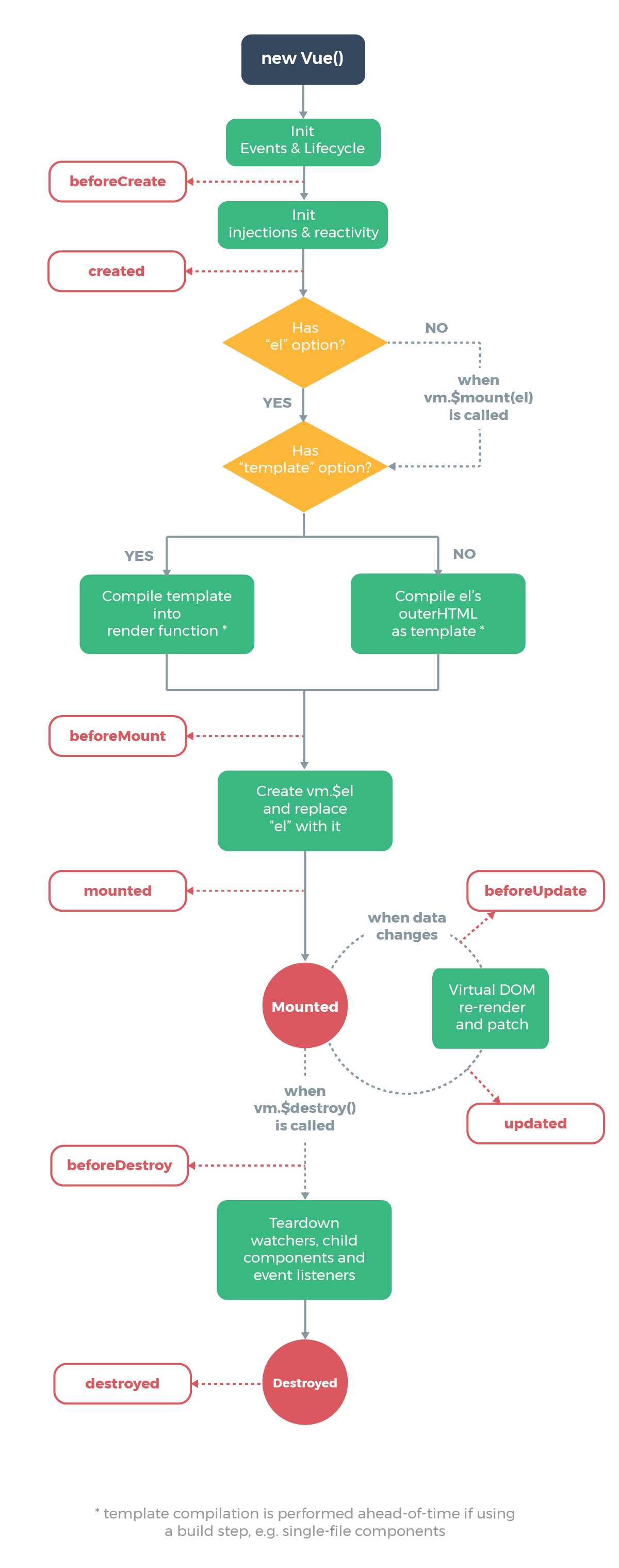
3. 라이프사이클 다이어그램
Vue.js의 라이프사이클은 크게 Creation, Mounting, Updating, Destruction으로 나눌 수 있습니다.

1) Creation : 컴포넌트 초기화 단계
라이프사이클 중에서 가장 처음 실행되는 단계이다. 이 단계는 컴포넌트가 돔에 추가되기 전 단계이다.
서버 렌더링에서도 지원되는 훅이다.
아직 컴포넌트가 돔에 추가되기 전이기 때문에 돔에 접근하거나 this.$el를 사용할 수 없다.
이 단계에서는 beforeCreate 훅과 Created 훅이 있다.
- beforeCreate
모든 훅 중에 가장 먼저 실행되는 훅이다. 아직 data와 events(vm.$on, vm.$once, vm.$off, vm.$emit)가 세팅되지 않은 시점이므로 접근하려고 하면 에러를 뿜어낼 것이다. - created
created 훅에서는 이제 data와 events가 활성화되어 접근할 수 있다. 여전히 템플릿과 가상돔은 마운트 및 렌더링되지 않은 상태이다.
<script type="text/javascript">
var APP_LOG_LIFECYCLE_EVENTS = true;
var webstore = new Vue({
el: '#app',
data: {
},
},
beforeCreate: function () {
if (APP_LOG_LIFECYCLE_EVENTS) {
console.log("beforeCreate");
}
},
created: function () {
if (APP_LOG_LIFECYCLE_EVENTS) {
console.log("created");
}
}
});
</script>
2) Mounting : 돔(DOM) 삽입 단계
Mounting 단계는 초기 렌더링 직전에 컴포넌트에 직접 접근할 수 있다. 서버렌더링에서는 지원하지 않는다.
초기 랜더링 직전에 돔을 변경하고자 한다면 이 단계를 활용할 수 있다.
그러나 컴포넌트 초기에 세팅되어야할 데이터 페치는 created 단계를 사용하는것이 낫다.
- beforeMount
beforeMount훅은 템플릿과 렌더 함수들이 컴파일된 후에 첫 렌더링이 일어나기 직전에 실행된다.
대부분의 경우에 사용하지 않는 것이 좋다. 그리고 서버사이드 렌더링시에는 호출되지 않는다. -
mounted
mounted 훅에서는 컴포넌트, 템플릿, 렌더링된 돔에 접근할 수 있다.
모든 하위 컴포넌트가 마운트된 상태를 보장하지는 않는다. 서버렌더링에서는 호출되지 않는다.
<script type="text/javascript">
var APP_LOG_LIFECYCLE_EVENTS = true;
var webstore = new Vue({
el: '#app',
data: {
},
},
beforeCreate: function () {
if (APP_LOG_LIFECYCLE_EVENTS) {
console.log("beforeCreate");
}
},
created: function () {
if (APP_LOG_LIFECYCLE_EVENTS) {
console.log("created");
}
}
});
</script>
mounted 훅에서 유의할 점은,
부모와 자식 관계의 컴포넌트에서 우리가 생각한 순서로 mounted가 발생하지 않는다는 점이다.

Created훅은 부모->자식의 순서로 실행되지만 mounted는 그렇지 않다.
현재 컴포넌트가 mount 되었다고 해서 모든 하위 구성요소도 mount 된 것을 보장하지 않는다.
만약 전체의 뷰가 렌더되는 동안에 기다리기를 바란다면 vm.$nextTick을 mounted 안에 사용할 수 있다.
mounted: function () {
this.$nextTick(function () {
// Code that will run only after the
// entire view has been rendered
})
}
3) Updating : Diff 및 재 렌더링 단계
컴포넌트에서 사용되는 반응형 속성들이 변경되거나 어떤 이유로 재 렌더링이 발생되면 실행된다.
디버깅이나 프로파일링 등을 위해 컴포넌트 재 렌더링 시점을 알고 싶을때 사용하면 된다.
서버렌더링에는 호출되지 않는다.
-
beforeUpdate
이 훅은 컴포넌트의 데이터가 변하여 업데이트 사이클이 시작될때 실행된다. 정확히는 돔이 재 렌더링되고 패치되기 직전에 실행된다. 재 렌더링 전의 새 상태의 데이터를 얻을 수 있고 더 많은 변경이 가능하다. 이 변경으로 이한 재 렌더링은 트리거되지 않는다. -
updated
이 훅은 컴포넌트의 데이터가 변하여 재 렌더링이 일어나 후에 실행된다. 돔이 업데이트 완료된 상태이므로 돔 종속적인 연산을 할 수 있다. 그러나 여기서 상태를 변경하면 무한루프에 빠질 수 있다. 모든 자식 컴포넌트의 재 렌더링 상태를 보장하지는 않는다.
<script type="text/javascript">
var APP_LOG_LIFECYCLE_EVENTS = true;
var webstore = new Vue({
el: '#app',
data: {
},
},
beforeUpdate: function () {
if (APP_LOG_LIFECYCLE_EVENTS) {
console.log("beforeUpdate");
}
},
updated: function () {
if (APP_LOG_LIFECYCLE_EVENTS) {
console.log("updated");
}
}
});
</script>
4) Destruction: 해체 단계
컴포넌트가 파괴될 때 수행된다. 컴포넌트가 해체되어 DOM에서 제거되면 실행된다.
- beforeDestroy
이 훅은 해체(뷰 인스턴스 제거)되기 직전에 호출된다.
컴포넌트는 원래 모습과 모든 기능들을 그대로 가지고 있다. 이벤트 리스너를 제거하거나 reactive subscription을 제거하고자 한다면 이 훅이 제격이다. 서버 렌더링시 호출되지 않는다. - destroyed
이 훅은 해체(뷰 인스턴스 제거)된 후에 호출된다.
Vue 인스턴스의 모든 디렉티브가 바인딩 해제 되고 모든 이벤트 리스너가 제거되며 모든 하위 Vue 인스턴스도 삭제된다. 서버 렌더링시 호출되지 않는다.
- 참고사이트
- Vue.js 2.0 라이프사이클 이해하기
라이프사이클을 알고있다면
다양한 구현 방안을 고안해낼 수 있을거같습니다😊
'Web > Vue.js' 카테고리의 다른 글
| Vue-CLI 프로젝트 만들기 (0) | 2019.12.05 |
|---|---|
| [Vue.js] 컴포넌트 (0) | 2019.12.04 |
| "Vue.js 코딩 공작소" 학습 후기 (0) | 2019.11.09 |
| MVVM패턴이란? (0) | 2019.11.09 |
| Vue.js란? (0) | 2019.11.07 |